联系我们
主办单位

山东省陶瓷协会

淄博市陶瓷琉璃产业链推进办公室

淄博市传统产业发展中心

承办单位

山东领瓷展览有限公司

联系我们
首页 > 行业新闻 > 先进陶瓷产业链、应用场景及未来市场空间
先进陶瓷材料,具有金属和高分子材料所不具备的高模量、高硬度、耐磨损、耐高温、耐腐蚀、抗侵蚀、生物相容性以及优异的电绝缘和透光透波等特性,下游应用场景广泛。随着现代高新技术产业的快速发展,先进陶瓷已逐步成为新材料的重要组成部分,成为许多高新技术领域发展的关键材料。


先进陶瓷的定义及分类


1、先进陶瓷的定义

广义上的陶瓷材料指的是除有机和金属材料以外的其他所有材料,即无机非金属材料。按陶瓷的制备技术和应用领域分类,可分为传统陶瓷材料和先进陶瓷材料。

1 陶瓷材料可分为传统陶瓷和先进陶瓷

图片

参考资料CNKI,华安证券研究所


传统陶瓷:传统意义上的陶瓷是指以粘土及其天然矿物为原料,经过粉碎混合、成型、焙烧等工艺过程所制得的各种制品,通常会被称为"普通陶瓷 "或传统陶瓷,例如日用陶瓷、建筑卫生陶瓷。

先进陶瓷定义又称为特种陶瓷、精细陶瓷、高性能陶瓷或高技术陶瓷,是在原料、工艺方面有别于传统陶瓷的一种新型陶瓷材料。它通常采用高纯、超细原料,通过组成和结构设计,并采用精确的化学计量和新型制备技术制成,从而具备优异的力学、声、光、热、电、生物等特性。

2、先进陶瓷的分类

先进陶瓷按化学成分可分为氧化物陶瓷、氮化物陶瓷、碳化物陶瓷、硼化物陶瓷、硅化物陶瓷、氟化物陶瓷、硫化物陶瓷等。

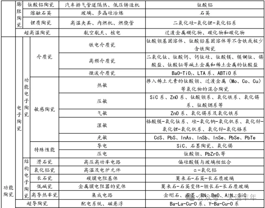
按性能和用途可分为功能陶瓷和结构陶瓷两大类。
功能陶瓷主要基于材料的特殊功能,具有电气性能、磁性、生物特性、热敏性和光学特性等特点,主要包括绝缘和介质陶瓷、铁电陶瓷、压电陶瓷、半导体及其敏感陶瓷等;
结构陶瓷主要基于材料的力学和结构用途,具有高强度、高硬度、耐高温、耐腐蚀、抗氧化等特点,主要包括氧化物陶瓷、氮化物陶瓷、碳化物陶瓷、硼化物陶瓷等。

先进陶瓷分类

图片
图片
图片

参考资料华安证券研究所



先进陶瓷产业链及市场空间


1、先进陶瓷产业链

先进陶瓷产业链

图片

参考资料:坤律研究


2、先进陶瓷市场规模

2017-2022年,中国功能陶瓷市场规模年复合增长率约为5%,其中电子陶瓷是功能陶瓷中技术最成熟的种类,主要产品有MLCC(片式陶瓷电容)、电阻、压电器件等,在半导体、汽车、消费电子、通信等领域有着广泛应用,占功能陶瓷总市场规模的80%。预计2023到2026年中国功能陶瓷材料市场将以超过5%的年复合增长率增长。

5 2017-2026E中国结构陶瓷材料市场规模

图片

参考资料:沙利文,一丿资本


6 2017-2026E中国功能陶瓷材料市场规模

图片
参考资料:沙利文,一丿资本


先进陶瓷优势及应用场景


1、性能优势

高强度和硬度:先进陶瓷材料因其高密度和微结构控制,在机械性能上远优于传统材料。例如,结构陶瓷如碳化硅(SiC)和氮化硅(Si3N4)具有很高的抗拉强度、抗压强度和硬度。这些材料被广泛应用于制造陶瓷轴承、刀具和其他承受高应力的部件。

耐高温:先进陶瓷材料能在极端高温环境中维持其物理性能。例如,氧化锆和氧化铝陶瓷可在燃气轮机和高温加热元件中使用,这些环境温度常常超过1600°C.。

化学惰性和耐腐蚀性:先进陶瓷材料在高温和腐蚀性环境中依然稳定,不易与其他化学物质发生反应。这种特性使它们非常适合用于化工行业中的耐腐蚀部件,如阀门和管道衬里。

超高温陶瓷(HTCC):特别的,TaxHf1-xC系列超高温陶瓷以其在已知物质中极高的熔点(超过3000°C)和卓越的抗氧化、耐烧蚀性能,广泛应用于高速飞行器的热防护系统和火箭发动机的高温部件。

2、应用场景

目前陶瓷在电子信息、生物医疗及环保等领域应用成熟,未来随着下游行业技术的革新及相关政策的执行,新老产品迭代将会为陶瓷材料带来新的契机。

电子陶瓷领域,随着电子信息技术日益走向集成化、智能化和微型化,以半导体技术为基础的有源器件和集成电路迅速发展,无源电子元件日益成为电子元器件技术的发展瓶颈,因此电子陶瓷材料及其制备加工技术越来越成为制约电子信息技术发展的核心技术之一。在新能源、5G 通讯及工业互联网推动下,电子元器件更新换代加速,用量继续攀升,电子陶瓷行业上下游陶瓷粉料及瓷介器件的市场规模已突破千亿。

生物医疗领域,活动义齿、固定义齿及种植牙被视为治疗牙缺失的常见三种手段,氧化锆兼具优良的机械性能、生物相容性及美学效果,被视为固定义齿及种植牙的最佳牙冠材料。基于国内消费群体的消费能力的不断提升及美学意识的逐步增强,预计牙冠用陶瓷材料市场规模可达500亿元。此外,随着陶瓷种植体相关技术及临床验证结果不断积累,氧化锆有望成为种植体一大选择,按照牙冠及种植体的价值对比,预计陶瓷种植体的市场规模极有可能超过千亿。

环保领域,随着全球各国政府对环保问题的高度重视,移动源污染物限排成为焦点。目前蜂窝陶瓷以其化学稳定性好、耐酸耐碱和有机溶剂、优异的耐高低温性能、优良的抗菌性能等特性,被广泛选用为尾气催化器件的载体。伴随着国内国六政策的执行,预计蜂窝陶瓷的年需求量将突破万升,氧化铝涂层需求量将达万吨。

电子信息领域,随着近年来科技不断升级,芯片输入功率越来越高,对高功率产品来讲,其封装基板要求具有高电绝缘性、高导热性及与芯片匹配的热膨胀系数,因而陶瓷基板逐渐走进大家的视野,GII预计陶瓷基板市场规模有望在2027年前突破百亿美金。

新能源领域,固体材料陶瓷涂覆逐渐成为锂电池隔膜涂覆的主流,EVTank 预计2025 年无机涂覆材料用量将突破40亿平方米。此外,相较传统的金属轴承球,氮化硅陶瓷轴承球以其能耐高温腐蚀、强度高等特点逐渐在风电及新能源汽车中大规模使用,前瞻产业研究院预计其市场规模有望在2025年突破千亿。

玻璃领域,纳米微晶玻璃是微晶玻璃的升级版,是指玻璃内生长出来的晶体尺寸只有纳米级别,具备强度高韧性好等特点。近年来华为逐步推出纳米晶陶瓷材质手机及苹果渐次推出超瓷晶手机,我们预计随着相关技术的进一步成熟,纳米晶陶瓷有望在千亿智能手机端玻璃盖板市场占据一席之地。

科技创新是推动产业高质量发展的源动力,技术升级对部分行业的材料提出了更高的要求,陶瓷材料正以其优异的综合性能逐步切入,并有望在未来推动更多新兴行业的诞生。

总结:
随着科技进步和应用领域的不断拓展,先进陶瓷材料行业正迎来广阔的发展机遇,材料及产品的性能要求也不断提高,面对日益多元化的客户需求,替代材料的开发成为行业发展的新趋势。预计未来中国先进功能陶瓷和先进结构陶瓷市场规模将分别保持6%和11%的年复合增长率增长,到2029年合计市场规模将突破1500亿元。